Preloader Close
聯絡電話
07-8100888 #25104
Email
tloffice01@nkust.edu.tw
English
最新消息
系辦公告
活動訊息
榮譽榜
專題演講
航海人員測驗專區
航運廠商徵才專區(含海員新星獎助學金)
系所簡介
系所沿革
教學發展
環境介紹
地理位置
系所成員
專任教師
兼任教師
行政助理
課程規劃
碩士
碩士在職
四技
二技
五專
學士後專班
STCW課程要求
招生資訊
碩士
碩士在職
四技
二技
五專
學士後專班
航海協會
協會沿革
協會宗旨
理監事會
會議記錄
協會活動
常用表單
專任教師
獎學金
航海人員測驗專區
系務規章
研究所
相關網站
校內連結
航運相關網站
航海通識
學校首頁
English
News Center
首頁
最新消息
全部消息
系辦公告
2024/12/26
113年度海員新星培育計畫第二梯次獲選名單
活動訊息
2024/12/26
113年12月13日 高雄科技大學航運技術系與國立海洋大學合作辦理「海事科技工作坊研討會」
活動訊息
2024/12/26
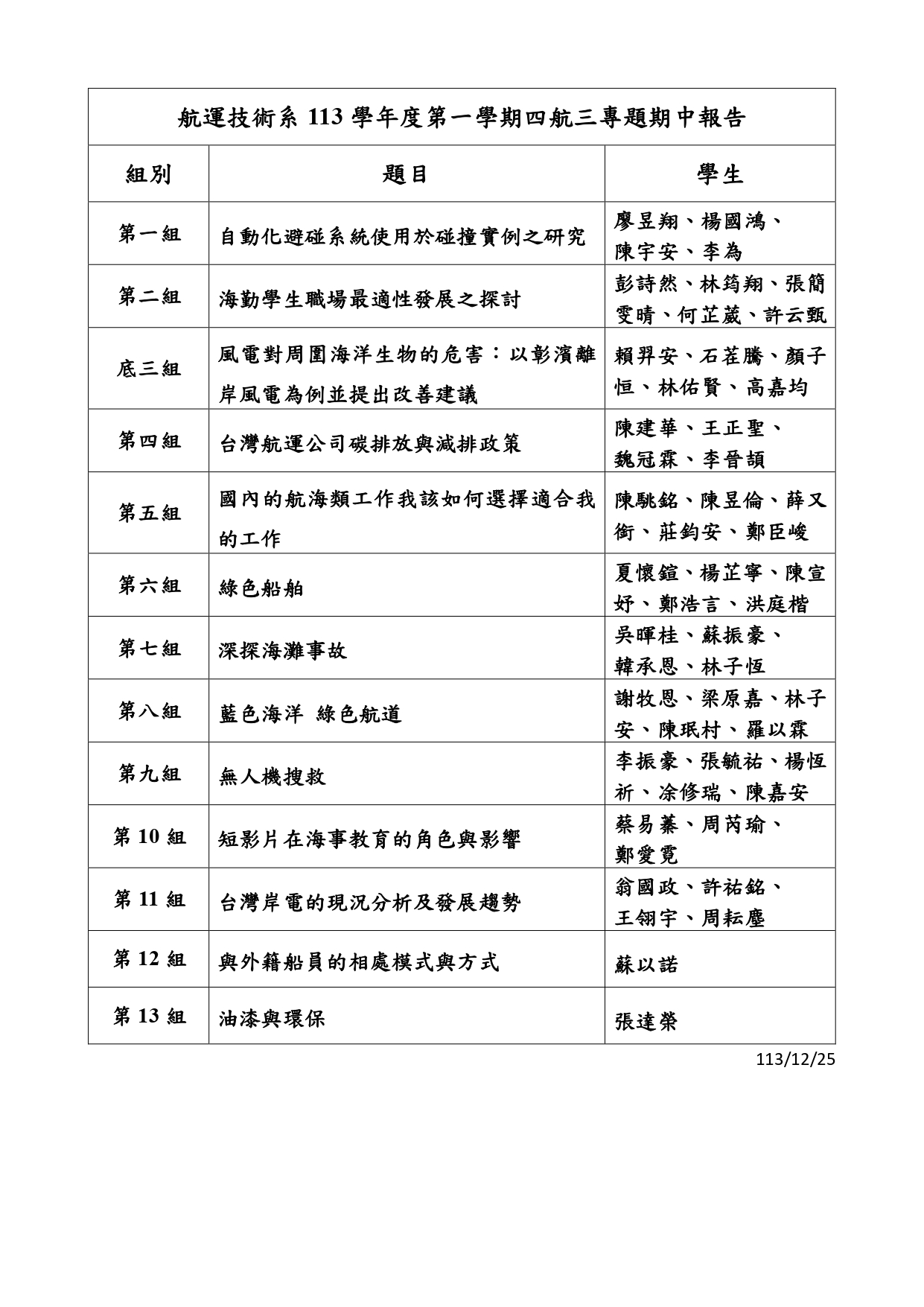
航運技術系四技學生專題研究進度期中報告
活動訊息
2024/12/23
113年12月23日 黃振邦系主任前往海巡署南部機動海巡隊,宣傳推廣航運專業職場進修管道
活動訊息
2024/12/23
113年12月18日 臺灣自由潛水競技運動員古雲傑先生蒞臨演講
系辦公告
2024/12/16
高雄科技大學航運技術系簡介影片
活動訊息
2024/12/11
113年12月4日 (星期三) 航運技術系污水盃棒壘球聯誼賽活動花絮!
航海人員測驗專區
2024/12/09
「交通部航港局114年航海人員測驗新編修試題啟用及命題參考書目」公告
活動訊息
2024/12/09
113年12月7日傑出院友暨傑出系友表揚餐會(傑出院友:李汶彥、劉書城;傑出系友:喻紫萱)
榮譽榜
2024/12/07
113年12月6日全校運動會,航運技術系/航海科成績表現亮眼
專題演講
2024/12/04
113年12月4日113學年度航運技術系案二技學生專題研究成果發表會
活動訊息
2024/11/29
113年11月29日前往文山國中辦理升學博覽會活動花絮
1
2
3
4
5
6
7
8
9
10
11
12
13
14
15
16
17
18
19
20
21
22
23
24
25